目录
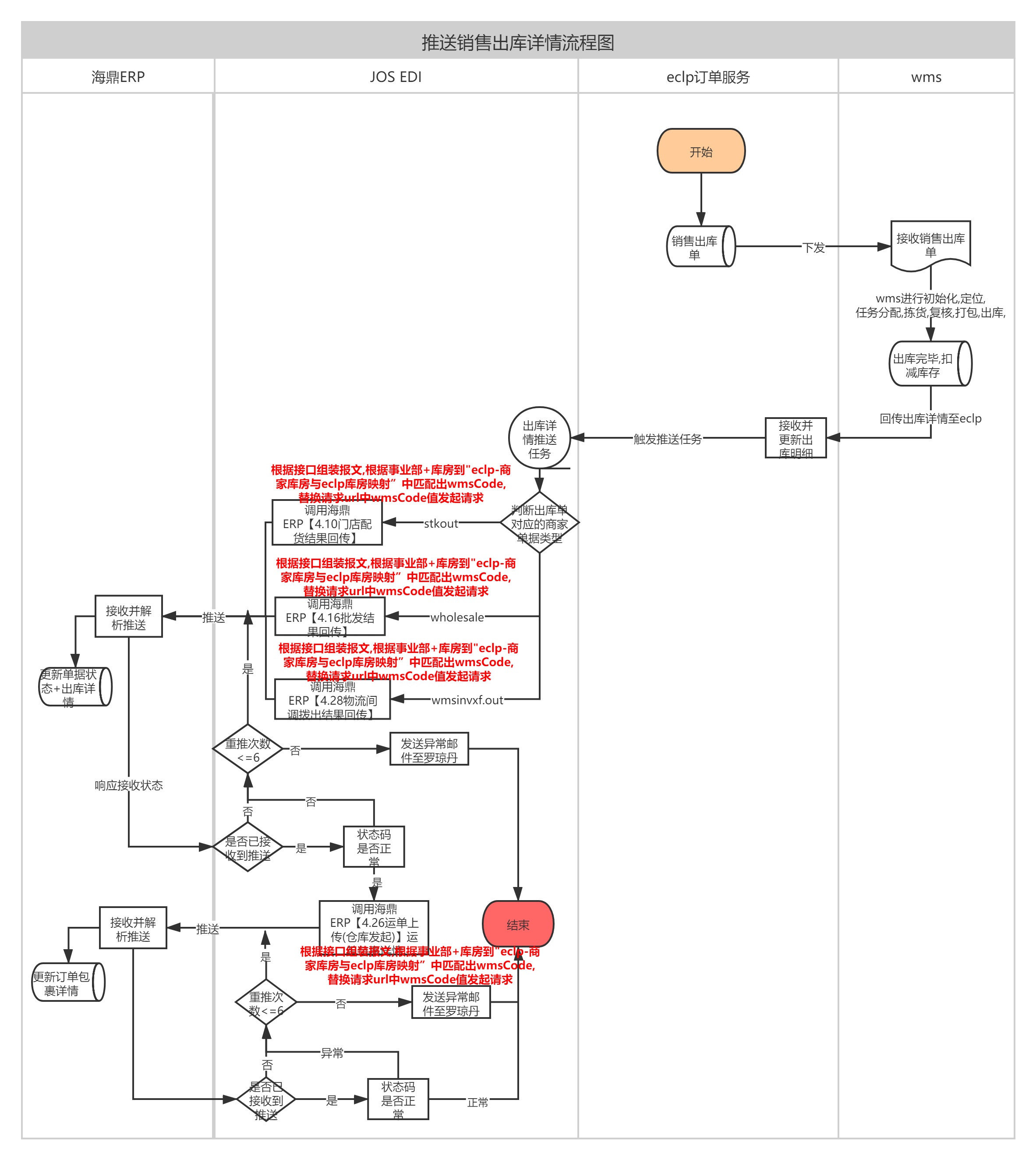
流程说明
流程说明
上一篇 4.取消-仓库领用出
nextDoc 1.推送-门店配货单出库详情
请输入关键字进行搜索