目录
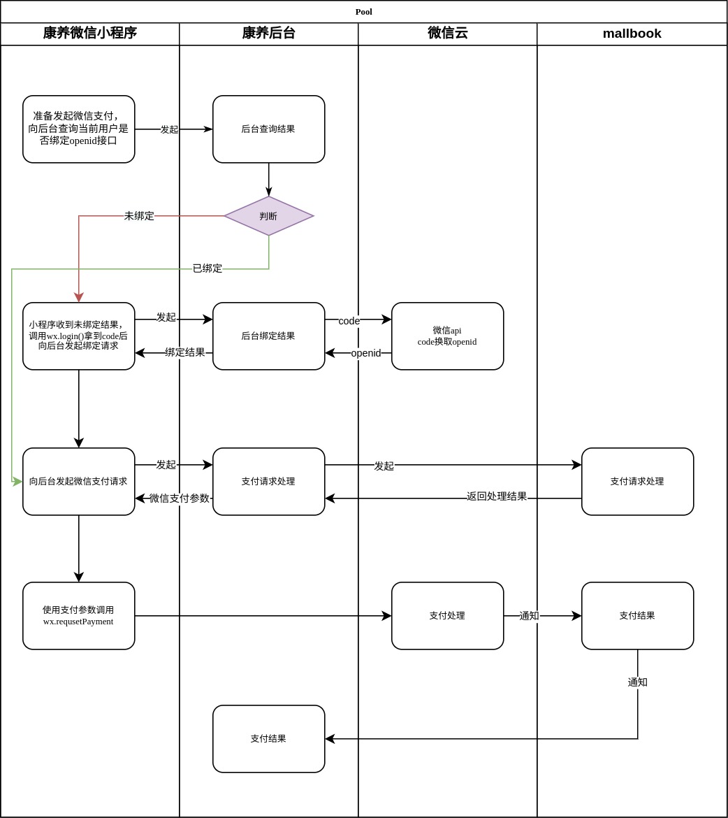
支付流程示意图
支付流程示意图

上一篇 获取唤醒支付宝链接
nextDoc 微信小程序查询当前用户是否已绑定openid
请输入关键字进行搜索