授权结构
经销商产品结构授权与价格授权同理,只对已授权的产品生效。下面先看一下授权结构的操作流程:

>s 注:
1、经销商只有被授权了的产品,授权结构才会起作用。
2、设置了产品结构的产品,可按需删除或修改产品结构
**具体列表操作如下**

下面介绍结构授权与结构删除的操作说明:
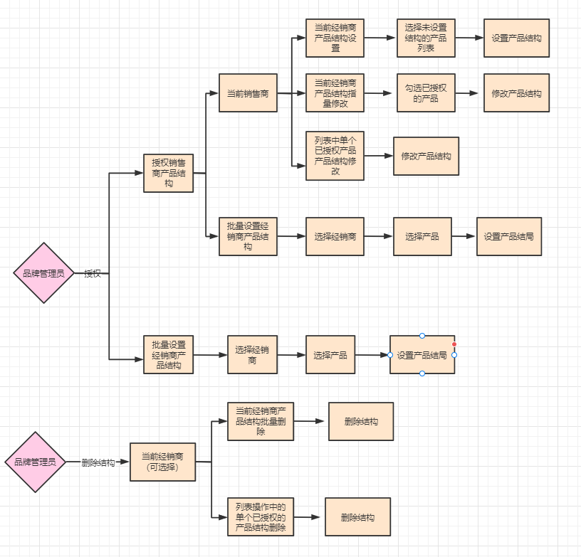
## 1、产品结构授权
**1、当前经销商产品结构设置:**
在当前选择了的经销商下,点击上方的“当前经销商产吕结构设置”按钮,弹出未设置结构的产品列表,勾选产品后点击去设置,弹出结构列表。如下图:

**2、当前经销商产品结构批量修改:**
在当前选择的经销商,选择下方的产品列表,点击上方的“当前经销商产品结构指量修改”,弹出产品结构,选择产品结构点击确定。如下图:

**3、批量设置经销商产品结构:**
批量设置经销商产品,不受当前经销商已选约束,点击后,弹出经销商列表,选择经销商后,点击选择产品,跳转到产品列表,选择产品列表后,点击设置或修改,弹出产品结构设置界面,选择产品结构后,点击确认即可。如下图


**4、产品列表中单个产品结构修改:**
在当前选择的经销商下,选择需要修改产品结构的产品。点击右侧操作功能中的修改结构功能,在弹出产品结构授权的界面里,选择产品结构,点击确定即可。


## 2、删除产品结构
**1、当前经销商产品结构批量删除:**
在当前选择的经销商下,勾选产品,点击上方的“当前经销商产品结构批量删除”即可。

**2、产品列表中单个产品结构删除:**
在当前选择的经销商下,选择需要删除产品结构的产品,点击右侧的删除结构即可。

>w 产品结构注意是给经销商显示,因此PC端不显示产品结构
## 经销商后台产品结构展示
